点击上方阿 F 的大厂碎碎念,马上关注马上就是跳槽的最佳时机“金三银四”了,私信回复“面试”,获取一份
各大厂高频笔试题汇总大礼包
真爱,请设置“星标”或点个“在看”

"以前总想着跳槽涨薪,如今更愿意在现有岗位待着。"在上海一家外资企业工作了五年的Cindy最近婉拒了猎头抛出的橄榄枝。
这不是个例。
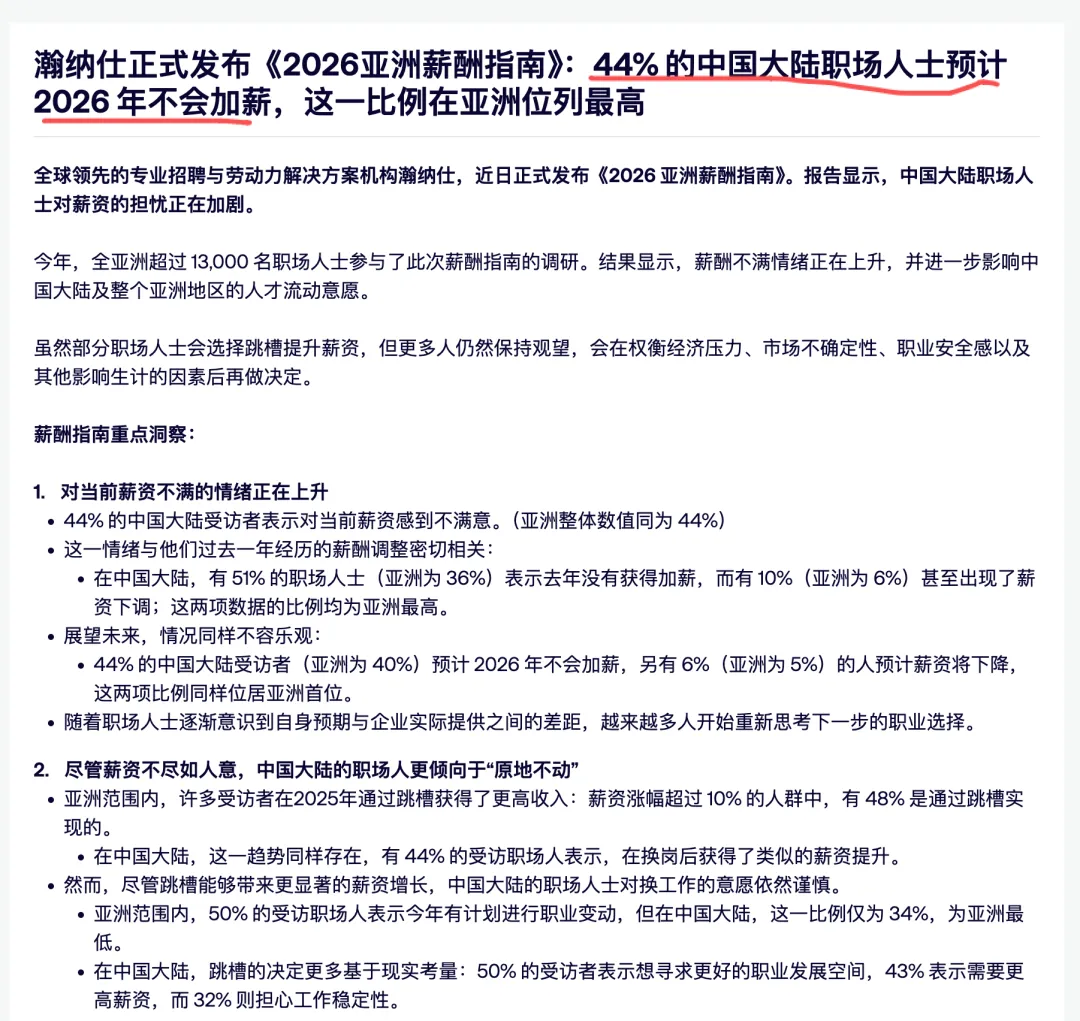
瀚纳仕最新发布的《2026亚洲薪酬指南》显示:44%的中国职场人预计2026年不会加薪——这一比例在亚洲位列最高。更扎心的是,51%的人去年就没加过薪,10%甚至被降薪。
但同时,数据显示:薪资涨幅超过10%的人中,有48%是通过跳槽实现的。
一面是不跳槽就没涨薪,一面是跳了也不一定稳——职场人陷入了前所未有的"囚徒困境"。
数据背后:为什么大家不敢跳了?
"避险心理"正在主导职场决策。
前程无忧的调研显示,2025年全行业离职率连续三年下滑。猎头们发现,过去一个offer能撬动的候选人,现在需要"保底+期权+签字费"三件套才能打动。
原因很现实:
- 1. 经济预期悲观瀚纳仕报告指出,超过一半的中国受访者对未来2-5年的宏观经济环境和就业机会持悲观态度。在这种背景下,"有工作"比"有好工作"更重要。
- 2. 跳槽红利收窄ADP Research数据显示,2026年1月"跳槽员工"的年化薪资增长首次低于"留任员工"——这意味着,跳槽不再是稳赚不赔的买卖。
- 3. 职业安全感脆弱43%的受访者表示担心工作稳定性。很多人宁可接受"不加薪"的确定性,也不愿承担"跳槽后可能被裁"的风险。
但也有人"逆势突围"
Cindy的同事阿杰去年跳槽了,薪资涨了35%。他说:"我观察了半年,发现新公司在这个赛道是头部,而且刚拿了B轮融资。跳之前我把他们的财报、竞品分析、员工评价全看了。"
跳还是不跳?核心不是胆量,而是信息差。
实用价值总结
| |
|---|
| |
| |
| |
| 问自己三个问题:1.新公司业务是否稳定?2.新领导是否靠谱?3.如果6个月后被裁,我能承受吗? |
结尾
"跳槽涨薪"的时代没有结束,但玩法变了。2026年的职场博弈,比拼的不再是"谁更敢跳",而是"谁更会选"。