火炬+
政策东风已至,快搭上这班开往春天的列车

一、申报对象及条件
1.拥有自主知识产权、具有国际先进或国内一流水平科技成果,落户滁州创新创业的高层次科技人才团队(以下简称科技团队)。
2.科技团队创办的公司在滁注册成立3年以内,对于尚未创办企业的,须在立项后3个月内完成企业注册。
3.科技团队占其创办公司的股份不低于20%。
4.科技团队及其他股东现金出资不低于扶持资金的50%,特别优秀科技团队“一事一议”。
5.科技团队携带的科技成果能在自公司注册之日起18个月内转化为产品并形成销售收入。
其他相关条件以《滁州市天使投资基金管理办法(修订版)》(滁办字〔2022〕34号)为准。
二、申报程序
1.符合条件的科技团队向所在地科技主管部门(各县市区科技局、市经开区、中新苏滁高新区)提出申请。
2.所在地科技主管部门出具推荐函(附件4)及申报团队汇总表(附件5),连同团队正式申报材料一式两份,在申报截止时间前,统一报送至市科技局,电子版发送至邮箱:861260613@qq.com。
3.组织专家评审和尽职调查。
4.召开市天使基金投资决策委员会会议,研究决定投资意见。
5.与确定投资的团队签订投资协议。
6.对确定投资的团队,同时优先推荐申报省高层次科技团队。
三、相关要求
1.科技团队创办公司为2023年1月1日以后在滁州市注册成立。
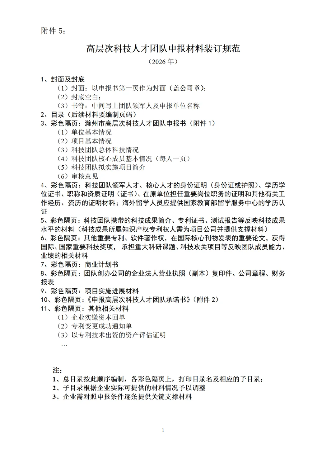
2.科技团队提交的材料必须真实、准确、完整,推荐部门要严格审核把关。具体申报材料详见《滁州市高层次科技人才团队申报书》(附件2)尾页,装订要求详见(附件6)。
3.对弄虚作假、套取政府资金的,一经查实,追回全部资金,列入个人和企业诚信记录,并依照规定在政府和部门门户网站进行曝光和披露,5年内不得申报政府各类补助资金。
4.各县(市、区)科技局,市经开区、中新苏滁高新区集中审核,并行文推荐至市科技局。科技团队实行常年申报,分批推荐(请属地科技主管部门分别在2026年4月30日、7月31日、10月31日前完成材料上报,逾期纳入下一年度)。
四、联系方式
滁州市科学技术局:侯李薇 0550-3043132 18905506530
天长市科学技术局:陈 盼 0550-7770336 18855082068
明光市科学技术局:左鹏飞 0550-8022606 15150503701
定远县科学技术局:魏继明 0550-4288030 15155032895
来安县科学技术局:夏春友 0550-5629776 15955020201
全椒县科学技术局:张 萍 0550-2307568 15956097699
凤阳县科学技术局:张 懿 0550-6710005 15155205567
南谯区科学技术局:郁东东 0550-3110039 13625502758
琅琊区科学技术局:王 娟 0550-3042622 13195558021
滁州市经开区: 汪明康 0550-3788129 15212191217
中新苏滁高新区: 张 政 0550-3769755 15395503375
附件:1.滁州市天使投资基金管理办法(修订版).doc
2.滁州市高层次人才团队申报书.docx
3.申报高层次科技人才团队承诺书.doc
4.滁州市扶持高层次科技人才团队在滁创新创业项目推荐函.doc
5.2026年度申报市高层次科技人才团队情况统计(汇总表).doc
6.市高层次人才团队申报材料装订规范.doc
滁州市科学技术局
2026年1月30日






