当前位置:首页>招聘>中央企业及地方国企招聘公告一览!中国电气装备、华润等中央企业正在

中央企业及地方国企招聘公告一览!中国电气装备、华润等中央企业正在

  • 2026-04-17 08:22:47
中央企业及地方国企招聘公告一览!中国电气装备、华润等中央企业正在

进群交流

添加国资晓智,验证入群

晓智

近日,国务院国资委网站、地方国有企业发布了多则招聘公告,中国电气装备、华润等中央企业正在招聘。晓智为大家汇总了这些招聘公告,一起来看看吧!

内容来源 | 各企业、国资委官网

招聘企业导览

· 中央企业 ·

中国电气装备集团有限公司

中国电气装备所属平台公司

华润微电子有限公司

东风汽车智能半导体有限公司

东风汽车集团跃创科技有限公司

东风物流集团股份有限公司

东风汽车股份有限公司

国药控股股份有限公司

中国黄金集团数智科技有限公司

中国中煤能源集团有限公司

· 地方国有企业 ·

杭州海康存储科技有限公司

浙江省旅游投资集团有限公司

内蒙古电力集团有限公司

内蒙古自治区水利水电勘测设计院有限公司

安徽省徽商集团有限公司

江苏省数据集团数字科技有限公司

中南粮油食品科学研究院

苏州数智科技集团有限公司

苏豪控股集团有限公司

中央企业招聘公告

社招

中国电气装备集团有限公司

社招

中国电气装备所属平台公司

社招

华润微电子有限公司

招聘需求

华润微电子有限公司总裁 ( 1名 )

任职条件

1.政治素质强,理想信念坚定,坚持以习近平新时代中国特色社会主义思想为指导,严格遵守党的政治纪律和政治规矩,深刻领悟“两个确立”的决定性意义,增强“四个意识”、坚定“四个自信”、做到“两个维护”。

2.具有强烈的创新意识和创新自信,敢闯敢试、敢为人先,勇于变革、开拓进取,持续推进企业技术创新、商业模式创新、管理创新、制度创新、文化创新,不断提高企业核心竞争力。

3.具有突出的治企能力,有良好的战略思维、法治理念和创新意识、竞争意识,懂经营、会管理、善决策,能够处理复杂局面,具有丰富的职业经历和突出的经营业绩。

4.具有正确的业绩观,坚决贯彻创新、协调、绿色、开放、共享的发展理念,坚持创新驱动、转型升级、提质增效,正确处理当期效益与长远发展的关系,勇担当,善作为,勤奋敬业,真抓实干,推动企业高质量发展。

5.具有良好的职业操守和个人品行,诚实守信,依法经营,严守底线,廉洁从业,认真执行党组织决策部署和董事会决议,自觉维护企业及股东的利益,具有较好的行业口碑、职业信誉和诚信记录,认同华润价值观。

6.一般应当具有大学本科及以上文化程度,微电子、电子信息工程、半导体等相关专业毕业;深刻理解中国半导体产业发展规律、政策环境及市场特点,对全球半导体技术发展趋势有敏锐的洞察力和判断力。

7.一般不超过53周岁,特别优秀的可适当放宽;具有良好的心理和身体素质,能够正常履行岗位职责。

8.不在诫勉、组织处理或党纪政务处分等影响期内;不存在政策、法律、规定和集团制度等要求相关的任职岗位限制。

任职资格(满足其一即可)

1.具备15年以上半导体行业(特别是功率半导体、模拟集成电路、传感器等领域)知名企业工作经历,其中至少8年以上高级管理岗位(如副总裁、事业部总经理或以上)工作经验,有大型国有或国有控股半导体企业经营管理经验者尤佳。

2.在党政机关从事半导体领域相关工作15年以上,担任相当于厅局级副职及以上职务2年以上。

3.报名者如为集团内部人选,应当符合提任集团直管干部正职任职年限等资格要求。

报名方式

登录华润集团招聘官网

careers.crc.com.cn

报名截止时间

2026年1月23日

招聘详情/附件

https://mp.weixin.qq.com/s/R8K2bv5Tdt3jfUWrcOwHYg

社招

东风智新半导体招聘

社招

东风跃创科技招聘

社招

东风物流招聘

社招

东风股份招聘

社招

国药控股股份有限公司

招聘需求

纪检(巡察)一般工作人员

工作地点

北京市、上海市、广东省广州市、宁夏回族自治区银川市、河北省石家庄市、天津市、山西省太原市、辽宁省沈阳市、江苏省扬州市、山东省济南市、山东省临沂市、湖南省长沙市、四川省成都市、云南省昆明市、湖北省武汉市等(请按优先顺序选择两个可接受的工作地点意向城市)。

基本条件

1.政治立场坚定,坚决执行党的各项路线方针政策,能够增强“四个意识”、坚定“四个自信”、做到“两个维护”;

2.具有改革创新意识,敢为人先,锐意进取;敢于负责,勇于担当;坚持原则,作风优良;具有较强的决策判断能力、管理协调能力、组织执行能力;

3.具有履行岗位职责所必须的专业知识和技能,熟悉现代企业经营管理,掌握宏观经济形势和国家政策法规,精通业务管理知识和制度,具有较强专业思维、专业素养、专业方法;

4.具有良好的职业操守和个人品行,遵纪守法,无违法违规违纪及其他不良记录。正接受调查或处于司法程序中的人员不得参与本次招聘。

任职资格

1.中共党员;

2.大学本科及以上学历;

3.3年以上纪委监委、公安经侦、检察院、法院、审计、财务、国企纪检工作经历,且有重大案件承办经验者优先;

4.具备较强的政治敏锐性和鉴别力,有较高的政治执行力和保密意识、廉洁自律意识;

5.熟悉党内法规和国家法律法规、纪检监察工作理论知识,熟练掌握监督执纪、线索处置、查办案件等相关程序及规定;

6.具有较强的沟通协调能力及书面表达能力,具有良好的独立工作能力,执行力强,具有团队协作精神、责任心强;

7.具有良好的心理素质和身体素质,能够正常履职。

招聘单位及地点

国药控股股份有限公司(上海市)

中国医疗器械有限公司(北京市)

国药集团广东省医疗器械有限公司(广东省广州市)

国药控股分销中心有限公司(上海市)

国药控股国大药房有限公司(上海市)

宁夏国大药房连锁有限公司(宁夏回族自治区银川市)

国药乐仁堂医药有限公司(河北省石家庄市)

国药控股天津有限公司(天津市)

国药控股山西有限公司(山西省太原市)

国药控股沈阳有限公司(辽宁省沈阳市)

国药控股扬州有限公司(江苏省扬州市)

国药控股山东有限公司(山东省济南市)

国药控股鲁南有限公司(山东省临沂市)

国药控股湖南有限公司(湖南省长沙市)

国药控股四川医药股份有限公司(四川省成都市)

国药控股云南有限公司(云南省昆明市)

国药控股湖北有限公司(湖北省武汉市)

报名方式

招聘详情/附件

https://mp.weixin.qq.com/s/yeK3-Bad0g0i5XGOdIlTbg

社招

中国黄金集团数智科技有限公司

招聘需求

报名方式

进入“中国黄金招聘”公众号投递简历,不接受其他应聘方式。

招聘详情/附件

https://mp.weixin.qq.com/s/XRrFQtp4RTIpimuHRQ5Wzw

社招

中国中煤陕西公司

招聘需求

(一)招聘岗位及范围

本次公开招聘共13个岗位、54人,具体如下:

气化装置主操4人

HDPE聚乙烯装置班长2人

HDPE聚乙烯装置主操6人

LDPE/EVA聚乙烯装置班长3人

LDPE/EVA聚乙烯装置主操6人

Spherizone聚丙烯装置班长2人

Spherizone聚丙烯装置主操6人

燃气过热炉主操4人

燃气过热炉副操4人

电气主操4人

继电保护主操1人

空分主操8人

空分副操4人

(二)工作地点:陕西省榆林市

(三)应聘条件及岗位职责:

1.具有较高的政治素质,认真执行党和国家的路线、方针、政策,具有较强的事业心、责任感、团队意识和创新精神;

2.德才兼备,为人正派,群众公认,具有良好的职业素养;

3.遵纪守法,勤勉尽责,团结合作,廉洁从业;

4.具有较好的沟通协调能力和工作创新能力;

5.具有良好的心理素质和能够正常履行职责的身体素质;

6.无违纪、违法或不良执业记录。

7.岗位职责及资格条件详见附件:中煤陕西公司2026年煤化工二期项目社会招聘岗位及要求.xlsx

(工作年限、年龄计算截止时间为2025年12月31日。)

报名方式

(一)报名时间

2026年1月22日17:00前

(二)报名方式

应聘人员请登录https://zhaopin.chinacoal.com/(PC端)在公告下方“招聘职位”处点击“立即投递”报名,或扫描文末二维码(移动端)填写报名信息。本次招聘工作不接受现场、电话、信函等其他方式报名,不接受其他样式简历。 

招聘详情/附件

https://mp.weixin.qq.com/s/VEszJh04droP0tveEO80fQ

地方国有企业招聘公告

社招+校招

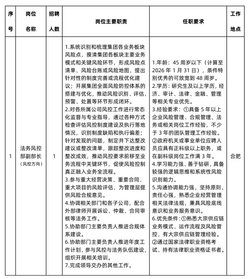
海康威视所属企业

社招

浙江省旅游投资集团

招聘需求

报名方式

应聘人员请自行下载应聘报名表(附件:《应聘人员情况登记表》)并准备以下材料的电子文档(照片或扫描件均可,文字图片要求清晰可辨):①填写完整真实的报名登记表(Word版);②填写《个人相关信息表》;③本人有效身份证件、学历证明;④有相关职(执)业资格、专业技术资格(职务)证书的,一并提供。以上材料请打包为一个压缩文件,以“姓名+应聘职位”命名,发送至联系人。

招聘详情/附件

https://mp.weixin.qq.com/s/Mg13zX4WgmEoKUvyaSGVwA

社招

内蒙古电力集团

社招

内蒙古自治区水利水电勘测设计院有限公司

招聘需求

报名方式

1.报名时间:1月7日起(具体截止时间根据工作进展调整)。

2.报名方式:报名人员请将简历或报名表(文末附件下载)投递至邮箱。

投递邮箱:

nmgsslp2025@163.com;

邮件主题统一为“姓名+应聘岗位+手机号码”。

招聘详情/附件

https://mp.weixin.qq.com/s/ESk9It2juGdAZ7KLFAvS2Q

社招

安徽省徽商集团有限公司

招聘需求

报名方式

招聘详情/附件

https://mp.weixin.qq.com/s/LipRafnpaAUgWc4y1XkLmA

社招+校招

江苏省数据集团数字科技有限公司

招聘需求

(一)社会招聘面向符合应聘岗位要求的相关工作经验的人员。

(二)校园招聘面向2026届高校毕业生以及报名时无工作单位的离校两年内高校毕业生。2026届高校毕业生,应在2026年12月31日前取得相应的学历学位证书、教育部留学服务中心出具的学历学位认证书。

报名方式

1. 本次招聘只接受网上报名,应聘人员根据自身情况选择一个符合条件的岗位报名,每人限报1个岗位,重复投递无效。

2. 报名链接:https://jsdg.zhaopin.com,报名截止时间为北京时间2026年2月1日24:00。

招聘详情/附件

https://mp.weixin.qq.com/s/RybMdNsrYz7divpa9D5xdQ

社招

中南粮油食品科学研究院

招聘需求

中南粮油食品科学研究院有限公司总工程师1名

主要工作地点:长沙

岗位职责

1.技术统筹规划:制定并组织实施公司技术发展规划与年度技术计划,评审重大技术项目与投资;统筹检测技术体系建设,组织制修订技术标准、规程,并监督宣贯执行;指导技术攻关、方法开发与验证,解决重大、复杂技术问题。

2.质量控制:指导质量管理体系的建立、维护、监督与改进,确保符合CMA等资质要求;监督检测全过程的质量活动,对检测结果的科学性、准确性与合规性负责; 组织管理评审、内审,主导应对外部评审,跟踪落实不符合项整改。

3.技术决策与风险控制:行使技术最终决策权,审批技术文件、方法变更及重大技术方案;建立技术风险与质量风险预警机制,定期组织风险评估并监督防控措施执行;代表公司进行高端技术交流、咨询与仲裁,维护公司技术权威。

4.团队指导与能力建设:指导检测、研发等技术部门业务,提升整体技术水平; 规划并组织实施关键技术人才培训与梯队建设;营造严谨求实的技术文化,推动技术创新与质量意识提升。

基本条件

1.食品、生物、化学、卫生检验等相关专业本科及以上学历或具有副高及以上相关专业技术职称。

2.年龄45周岁及以下,特别优秀的可适当放宽(满足任一即可:①具有正高级相关专业技术职称;②有省级以上检验检测机构资质认定评审员资格,有5年以上技术负责人经验;③主导实验室通过CNAS/CMA认证且能力达标,食品检测从业12年以上;④为省级以上检验检测行业专家,有5年以上同行业大型检测机构或知名企业核心岗位经验等)。

3.熟练掌握检测技术,熟悉粮油食品检测业务涉及的标准、方法、程序、规程、质量控制要求、安全防护与知识及计量和数据处理知识等,具有良好的操作技能。

4.有8年及以上检测技术管理经验,熟悉大型精密分析仪器(如ICP-MS, HPLC, GC-MS等)的原理、操作与基础维护;了解前沿的、尖端的分析检验技术,能胜任实验室质量管理体系技术负责人,能全面管理公司的检测技术工作。

5.熟悉国家检测机构资质认定相关法规与标准,熟悉实验室质量手册、程序文件、作业指导书。

6.具备较强的技术团队管理能力、跨部门沟通协调能力和团队合作精神,具备良好的职业道德和职业操守,严守公司商业机密。

报名方式

1.报名时间:1月7日至1月18日。

2.报名方式:现场报名或网络报名。

3.报名地点:中南粮科院综合财务部

(咨询电话:0731-85500353;邮箱:372375990@qq.com)。

招聘详情/附件

https://mp.weixin.qq.com/s/6FbBT2tZrHHg8G2QDMEFsg

社招

苏州数智科技集团有限公司下属子公司

招聘需求

招聘岗位、人数、要求等详见《苏州数智科技集团有限公司2026年度下属子公司招聘岗位(第一批)》,可扫描二维码查看。

报名方式

意向人员请通过猎聘、BOSS直聘、FlashOffer等网络招聘平台查看详细任职要求和工作职责,并线上投递简历。

报名自公告发布之日起,原则上到2026年1月22日截止,未招满岗位持续通过网络招聘平台公开发布招聘信息,直至招满为止。

招聘详情/附件

https://mp.weixin.qq.com/s/po2OR-XgXVKKlmrACF5TBw

社招

苏豪控股集团

【免责声明】本公众号标明转载文章的出处,并保留转载文章在原刊载媒体的版权归属,如任何单位及个人认为本公众号转载的文章涉嫌侵犯其合法权益,请及时与本公众号联系并提出意见,本公众号将立即删除或采取其它相关措施。本文封面图片及文内图片来自版权图库,转载使用可能引发版权纠纷。

主     编:周   凯

责任编辑:周婧璇

热点阅读

【政策】最新国资政策 | 【动态】国资院动态

【招聘】国企招聘公告 | 【人事】国企人事变动

【声音】国企改革解读 | 【解答】官方热点解答

【荐书】每周好书推荐 | 【ESG】每周关注

最新文章

随机文章

基本 文件 流程 错误 SQL 调试
  1. 请求信息 : 2026-04-26 05:43:52 HTTP/2.0 GET : https://g.mffb.com.cn/a/462975.html
  2. 运行时间 : 0.239035s [ 吞吐率:4.18req/s ] 内存消耗:4,563.73kb 文件加载:140
  3. 缓存信息 : 0 reads,0 writes
  4. 会话信息 : SESSION_ID=eeaed01502f9a00488cbad41928053b4
  1. /yingpanguazai/ssd/ssd1/www/g.mffb.com.cn/public/index.php ( 0.79 KB )
  2. /yingpanguazai/ssd/ssd1/www/g.mffb.com.cn/vendor/autoload.php ( 0.17 KB )
  3. /yingpanguazai/ssd/ssd1/www/g.mffb.com.cn/vendor/composer/autoload_real.php ( 2.49 KB )
  4. /yingpanguazai/ssd/ssd1/www/g.mffb.com.cn/vendor/composer/platform_check.php ( 0.90 KB )
  5. /yingpanguazai/ssd/ssd1/www/g.mffb.com.cn/vendor/composer/ClassLoader.php ( 14.03 KB )
  6. /yingpanguazai/ssd/ssd1/www/g.mffb.com.cn/vendor/composer/autoload_static.php ( 4.90 KB )
  7. /yingpanguazai/ssd/ssd1/www/g.mffb.com.cn/vendor/topthink/think-helper/src/helper.php ( 8.34 KB )
  8. /yingpanguazai/ssd/ssd1/www/g.mffb.com.cn/vendor/topthink/think-validate/src/helper.php ( 2.19 KB )
  9. /yingpanguazai/ssd/ssd1/www/g.mffb.com.cn/vendor/topthink/think-orm/src/helper.php ( 1.47 KB )
  10. /yingpanguazai/ssd/ssd1/www/g.mffb.com.cn/vendor/topthink/think-orm/stubs/load_stubs.php ( 0.16 KB )
  11. /yingpanguazai/ssd/ssd1/www/g.mffb.com.cn/vendor/topthink/framework/src/think/Exception.php ( 1.69 KB )
  12. /yingpanguazai/ssd/ssd1/www/g.mffb.com.cn/vendor/topthink/think-container/src/Facade.php ( 2.71 KB )
  13. /yingpanguazai/ssd/ssd1/www/g.mffb.com.cn/vendor/symfony/deprecation-contracts/function.php ( 0.99 KB )
  14. /yingpanguazai/ssd/ssd1/www/g.mffb.com.cn/vendor/symfony/polyfill-mbstring/bootstrap.php ( 8.26 KB )
  15. /yingpanguazai/ssd/ssd1/www/g.mffb.com.cn/vendor/symfony/polyfill-mbstring/bootstrap80.php ( 9.78 KB )
  16. /yingpanguazai/ssd/ssd1/www/g.mffb.com.cn/vendor/symfony/var-dumper/Resources/functions/dump.php ( 1.49 KB )
  17. /yingpanguazai/ssd/ssd1/www/g.mffb.com.cn/vendor/topthink/think-dumper/src/helper.php ( 0.18 KB )
  18. /yingpanguazai/ssd/ssd1/www/g.mffb.com.cn/vendor/symfony/var-dumper/VarDumper.php ( 4.30 KB )
  19. /yingpanguazai/ssd/ssd1/www/g.mffb.com.cn/vendor/topthink/framework/src/think/App.php ( 15.30 KB )
  20. /yingpanguazai/ssd/ssd1/www/g.mffb.com.cn/vendor/topthink/think-container/src/Container.php ( 15.76 KB )
  21. /yingpanguazai/ssd/ssd1/www/g.mffb.com.cn/vendor/psr/container/src/ContainerInterface.php ( 1.02 KB )
  22. /yingpanguazai/ssd/ssd1/www/g.mffb.com.cn/app/provider.php ( 0.19 KB )
  23. /yingpanguazai/ssd/ssd1/www/g.mffb.com.cn/vendor/topthink/framework/src/think/Http.php ( 6.04 KB )
  24. /yingpanguazai/ssd/ssd1/www/g.mffb.com.cn/vendor/topthink/think-helper/src/helper/Str.php ( 7.29 KB )
  25. /yingpanguazai/ssd/ssd1/www/g.mffb.com.cn/vendor/topthink/framework/src/think/Env.php ( 4.68 KB )
  26. /yingpanguazai/ssd/ssd1/www/g.mffb.com.cn/app/common.php ( 0.03 KB )
  27. /yingpanguazai/ssd/ssd1/www/g.mffb.com.cn/vendor/topthink/framework/src/helper.php ( 18.78 KB )
  28. /yingpanguazai/ssd/ssd1/www/g.mffb.com.cn/vendor/topthink/framework/src/think/Config.php ( 5.54 KB )
  29. /yingpanguazai/ssd/ssd1/www/g.mffb.com.cn/config/app.php ( 0.95 KB )
  30. /yingpanguazai/ssd/ssd1/www/g.mffb.com.cn/config/cache.php ( 0.78 KB )
  31. /yingpanguazai/ssd/ssd1/www/g.mffb.com.cn/config/console.php ( 0.23 KB )
  32. /yingpanguazai/ssd/ssd1/www/g.mffb.com.cn/config/cookie.php ( 0.56 KB )
  33. /yingpanguazai/ssd/ssd1/www/g.mffb.com.cn/config/database.php ( 2.48 KB )
  34. /yingpanguazai/ssd/ssd1/www/g.mffb.com.cn/vendor/topthink/framework/src/think/facade/Env.php ( 1.67 KB )
  35. /yingpanguazai/ssd/ssd1/www/g.mffb.com.cn/config/filesystem.php ( 0.61 KB )
  36. /yingpanguazai/ssd/ssd1/www/g.mffb.com.cn/config/lang.php ( 0.91 KB )
  37. /yingpanguazai/ssd/ssd1/www/g.mffb.com.cn/config/log.php ( 1.35 KB )
  38. /yingpanguazai/ssd/ssd1/www/g.mffb.com.cn/config/middleware.php ( 0.19 KB )
  39. /yingpanguazai/ssd/ssd1/www/g.mffb.com.cn/config/route.php ( 1.89 KB )
  40. /yingpanguazai/ssd/ssd1/www/g.mffb.com.cn/config/session.php ( 0.57 KB )
  41. /yingpanguazai/ssd/ssd1/www/g.mffb.com.cn/config/trace.php ( 0.34 KB )
  42. /yingpanguazai/ssd/ssd1/www/g.mffb.com.cn/config/view.php ( 0.82 KB )
  43. /yingpanguazai/ssd/ssd1/www/g.mffb.com.cn/app/event.php ( 0.25 KB )
  44. /yingpanguazai/ssd/ssd1/www/g.mffb.com.cn/vendor/topthink/framework/src/think/Event.php ( 7.67 KB )
  45. /yingpanguazai/ssd/ssd1/www/g.mffb.com.cn/app/service.php ( 0.13 KB )
  46. /yingpanguazai/ssd/ssd1/www/g.mffb.com.cn/app/AppService.php ( 0.26 KB )
  47. /yingpanguazai/ssd/ssd1/www/g.mffb.com.cn/vendor/topthink/framework/src/think/Service.php ( 1.64 KB )
  48. /yingpanguazai/ssd/ssd1/www/g.mffb.com.cn/vendor/topthink/framework/src/think/Lang.php ( 7.35 KB )
  49. /yingpanguazai/ssd/ssd1/www/g.mffb.com.cn/vendor/topthink/framework/src/lang/zh-cn.php ( 13.70 KB )
  50. /yingpanguazai/ssd/ssd1/www/g.mffb.com.cn/vendor/topthink/framework/src/think/initializer/Error.php ( 3.31 KB )
  51. /yingpanguazai/ssd/ssd1/www/g.mffb.com.cn/vendor/topthink/framework/src/think/initializer/RegisterService.php ( 1.33 KB )
  52. /yingpanguazai/ssd/ssd1/www/g.mffb.com.cn/vendor/services.php ( 0.14 KB )
  53. /yingpanguazai/ssd/ssd1/www/g.mffb.com.cn/vendor/topthink/framework/src/think/service/PaginatorService.php ( 1.52 KB )
  54. /yingpanguazai/ssd/ssd1/www/g.mffb.com.cn/vendor/topthink/framework/src/think/service/ValidateService.php ( 0.99 KB )
  55. /yingpanguazai/ssd/ssd1/www/g.mffb.com.cn/vendor/topthink/framework/src/think/service/ModelService.php ( 2.04 KB )
  56. /yingpanguazai/ssd/ssd1/www/g.mffb.com.cn/vendor/topthink/think-trace/src/Service.php ( 0.77 KB )
  57. /yingpanguazai/ssd/ssd1/www/g.mffb.com.cn/vendor/topthink/framework/src/think/Middleware.php ( 6.72 KB )
  58. /yingpanguazai/ssd/ssd1/www/g.mffb.com.cn/vendor/topthink/framework/src/think/initializer/BootService.php ( 0.77 KB )
  59. /yingpanguazai/ssd/ssd1/www/g.mffb.com.cn/vendor/topthink/think-orm/src/Paginator.php ( 11.86 KB )
  60. /yingpanguazai/ssd/ssd1/www/g.mffb.com.cn/vendor/topthink/think-validate/src/Validate.php ( 63.20 KB )
  61. /yingpanguazai/ssd/ssd1/www/g.mffb.com.cn/vendor/topthink/think-orm/src/Model.php ( 23.55 KB )
  62. /yingpanguazai/ssd/ssd1/www/g.mffb.com.cn/vendor/topthink/think-orm/src/model/concern/Attribute.php ( 21.05 KB )
  63. /yingpanguazai/ssd/ssd1/www/g.mffb.com.cn/vendor/topthink/think-orm/src/model/concern/AutoWriteData.php ( 4.21 KB )
  64. /yingpanguazai/ssd/ssd1/www/g.mffb.com.cn/vendor/topthink/think-orm/src/model/concern/Conversion.php ( 6.44 KB )
  65. /yingpanguazai/ssd/ssd1/www/g.mffb.com.cn/vendor/topthink/think-orm/src/model/concern/DbConnect.php ( 5.16 KB )
  66. /yingpanguazai/ssd/ssd1/www/g.mffb.com.cn/vendor/topthink/think-orm/src/model/concern/ModelEvent.php ( 2.33 KB )
  67. /yingpanguazai/ssd/ssd1/www/g.mffb.com.cn/vendor/topthink/think-orm/src/model/concern/RelationShip.php ( 28.29 KB )
  68. /yingpanguazai/ssd/ssd1/www/g.mffb.com.cn/vendor/topthink/think-helper/src/contract/Arrayable.php ( 0.09 KB )
  69. /yingpanguazai/ssd/ssd1/www/g.mffb.com.cn/vendor/topthink/think-helper/src/contract/Jsonable.php ( 0.13 KB )
  70. /yingpanguazai/ssd/ssd1/www/g.mffb.com.cn/vendor/topthink/think-orm/src/model/contract/Modelable.php ( 0.09 KB )
  71. /yingpanguazai/ssd/ssd1/www/g.mffb.com.cn/vendor/topthink/framework/src/think/Db.php ( 2.88 KB )
  72. /yingpanguazai/ssd/ssd1/www/g.mffb.com.cn/vendor/topthink/think-orm/src/DbManager.php ( 8.52 KB )
  73. /yingpanguazai/ssd/ssd1/www/g.mffb.com.cn/vendor/topthink/framework/src/think/Log.php ( 6.28 KB )
  74. /yingpanguazai/ssd/ssd1/www/g.mffb.com.cn/vendor/topthink/framework/src/think/Manager.php ( 3.92 KB )
  75. /yingpanguazai/ssd/ssd1/www/g.mffb.com.cn/vendor/psr/log/src/LoggerTrait.php ( 2.69 KB )
  76. /yingpanguazai/ssd/ssd1/www/g.mffb.com.cn/vendor/psr/log/src/LoggerInterface.php ( 2.71 KB )
  77. /yingpanguazai/ssd/ssd1/www/g.mffb.com.cn/vendor/topthink/framework/src/think/Cache.php ( 4.92 KB )
  78. /yingpanguazai/ssd/ssd1/www/g.mffb.com.cn/vendor/psr/simple-cache/src/CacheInterface.php ( 4.71 KB )
  79. /yingpanguazai/ssd/ssd1/www/g.mffb.com.cn/vendor/topthink/think-helper/src/helper/Arr.php ( 16.63 KB )
  80. /yingpanguazai/ssd/ssd1/www/g.mffb.com.cn/vendor/topthink/framework/src/think/cache/driver/File.php ( 7.84 KB )
  81. /yingpanguazai/ssd/ssd1/www/g.mffb.com.cn/vendor/topthink/framework/src/think/cache/Driver.php ( 9.03 KB )
  82. /yingpanguazai/ssd/ssd1/www/g.mffb.com.cn/vendor/topthink/framework/src/think/contract/CacheHandlerInterface.php ( 1.99 KB )
  83. /yingpanguazai/ssd/ssd1/www/g.mffb.com.cn/app/Request.php ( 0.09 KB )
  84. /yingpanguazai/ssd/ssd1/www/g.mffb.com.cn/vendor/topthink/framework/src/think/Request.php ( 55.78 KB )
  85. /yingpanguazai/ssd/ssd1/www/g.mffb.com.cn/app/middleware.php ( 0.25 KB )
  86. /yingpanguazai/ssd/ssd1/www/g.mffb.com.cn/vendor/topthink/framework/src/think/Pipeline.php ( 2.61 KB )
  87. /yingpanguazai/ssd/ssd1/www/g.mffb.com.cn/vendor/topthink/think-trace/src/TraceDebug.php ( 3.40 KB )
  88. /yingpanguazai/ssd/ssd1/www/g.mffb.com.cn/vendor/topthink/framework/src/think/middleware/SessionInit.php ( 1.94 KB )
  89. /yingpanguazai/ssd/ssd1/www/g.mffb.com.cn/vendor/topthink/framework/src/think/Session.php ( 1.80 KB )
  90. /yingpanguazai/ssd/ssd1/www/g.mffb.com.cn/vendor/topthink/framework/src/think/session/driver/File.php ( 6.27 KB )
  91. /yingpanguazai/ssd/ssd1/www/g.mffb.com.cn/vendor/topthink/framework/src/think/contract/SessionHandlerInterface.php ( 0.87 KB )
  92. /yingpanguazai/ssd/ssd1/www/g.mffb.com.cn/vendor/topthink/framework/src/think/session/Store.php ( 7.12 KB )
  93. /yingpanguazai/ssd/ssd1/www/g.mffb.com.cn/vendor/topthink/framework/src/think/Route.php ( 23.73 KB )
  94. /yingpanguazai/ssd/ssd1/www/g.mffb.com.cn/vendor/topthink/framework/src/think/route/RuleName.php ( 5.75 KB )
  95. /yingpanguazai/ssd/ssd1/www/g.mffb.com.cn/vendor/topthink/framework/src/think/route/Domain.php ( 2.53 KB )
  96. /yingpanguazai/ssd/ssd1/www/g.mffb.com.cn/vendor/topthink/framework/src/think/route/RuleGroup.php ( 22.43 KB )
  97. /yingpanguazai/ssd/ssd1/www/g.mffb.com.cn/vendor/topthink/framework/src/think/route/Rule.php ( 26.95 KB )
  98. /yingpanguazai/ssd/ssd1/www/g.mffb.com.cn/vendor/topthink/framework/src/think/route/RuleItem.php ( 9.78 KB )
  99. /yingpanguazai/ssd/ssd1/www/g.mffb.com.cn/route/app.php ( 1.72 KB )
  100. /yingpanguazai/ssd/ssd1/www/g.mffb.com.cn/vendor/topthink/framework/src/think/facade/Route.php ( 4.70 KB )
  101. /yingpanguazai/ssd/ssd1/www/g.mffb.com.cn/vendor/topthink/framework/src/think/route/dispatch/Controller.php ( 4.74 KB )
  102. /yingpanguazai/ssd/ssd1/www/g.mffb.com.cn/vendor/topthink/framework/src/think/route/Dispatch.php ( 10.44 KB )
  103. /yingpanguazai/ssd/ssd1/www/g.mffb.com.cn/app/controller/Index.php ( 4.81 KB )
  104. /yingpanguazai/ssd/ssd1/www/g.mffb.com.cn/app/BaseController.php ( 2.05 KB )
  105. /yingpanguazai/ssd/ssd1/www/g.mffb.com.cn/vendor/topthink/think-orm/src/facade/Db.php ( 0.93 KB )
  106. /yingpanguazai/ssd/ssd1/www/g.mffb.com.cn/vendor/topthink/think-orm/src/db/connector/Mysql.php ( 5.44 KB )
  107. /yingpanguazai/ssd/ssd1/www/g.mffb.com.cn/vendor/topthink/think-orm/src/db/PDOConnection.php ( 52.47 KB )
  108. /yingpanguazai/ssd/ssd1/www/g.mffb.com.cn/vendor/topthink/think-orm/src/db/Connection.php ( 8.39 KB )
  109. /yingpanguazai/ssd/ssd1/www/g.mffb.com.cn/vendor/topthink/think-orm/src/db/ConnectionInterface.php ( 4.57 KB )
  110. /yingpanguazai/ssd/ssd1/www/g.mffb.com.cn/vendor/topthink/think-orm/src/db/builder/Mysql.php ( 16.58 KB )
  111. /yingpanguazai/ssd/ssd1/www/g.mffb.com.cn/vendor/topthink/think-orm/src/db/Builder.php ( 24.06 KB )
  112. /yingpanguazai/ssd/ssd1/www/g.mffb.com.cn/vendor/topthink/think-orm/src/db/BaseBuilder.php ( 27.50 KB )
  113. /yingpanguazai/ssd/ssd1/www/g.mffb.com.cn/vendor/topthink/think-orm/src/db/Query.php ( 15.71 KB )
  114. /yingpanguazai/ssd/ssd1/www/g.mffb.com.cn/vendor/topthink/think-orm/src/db/BaseQuery.php ( 45.13 KB )
  115. /yingpanguazai/ssd/ssd1/www/g.mffb.com.cn/vendor/topthink/think-orm/src/db/concern/TimeFieldQuery.php ( 7.43 KB )
  116. /yingpanguazai/ssd/ssd1/www/g.mffb.com.cn/vendor/topthink/think-orm/src/db/concern/AggregateQuery.php ( 3.26 KB )
  117. /yingpanguazai/ssd/ssd1/www/g.mffb.com.cn/vendor/topthink/think-orm/src/db/concern/ModelRelationQuery.php ( 20.07 KB )
  118. /yingpanguazai/ssd/ssd1/www/g.mffb.com.cn/vendor/topthink/think-orm/src/db/concern/ParamsBind.php ( 3.66 KB )
  119. /yingpanguazai/ssd/ssd1/www/g.mffb.com.cn/vendor/topthink/think-orm/src/db/concern/ResultOperation.php ( 7.01 KB )
  120. /yingpanguazai/ssd/ssd1/www/g.mffb.com.cn/vendor/topthink/think-orm/src/db/concern/WhereQuery.php ( 19.37 KB )
  121. /yingpanguazai/ssd/ssd1/www/g.mffb.com.cn/vendor/topthink/think-orm/src/db/concern/JoinAndViewQuery.php ( 7.11 KB )
  122. /yingpanguazai/ssd/ssd1/www/g.mffb.com.cn/vendor/topthink/think-orm/src/db/concern/TableFieldInfo.php ( 2.63 KB )
  123. /yingpanguazai/ssd/ssd1/www/g.mffb.com.cn/vendor/topthink/think-orm/src/db/concern/Transaction.php ( 2.77 KB )
  124. /yingpanguazai/ssd/ssd1/www/g.mffb.com.cn/vendor/topthink/framework/src/think/log/driver/File.php ( 5.96 KB )
  125. /yingpanguazai/ssd/ssd1/www/g.mffb.com.cn/vendor/topthink/framework/src/think/contract/LogHandlerInterface.php ( 0.86 KB )
  126. /yingpanguazai/ssd/ssd1/www/g.mffb.com.cn/vendor/topthink/framework/src/think/log/Channel.php ( 3.89 KB )
  127. /yingpanguazai/ssd/ssd1/www/g.mffb.com.cn/vendor/topthink/framework/src/think/event/LogRecord.php ( 1.02 KB )
  128. /yingpanguazai/ssd/ssd1/www/g.mffb.com.cn/vendor/topthink/think-helper/src/Collection.php ( 16.47 KB )
  129. /yingpanguazai/ssd/ssd1/www/g.mffb.com.cn/vendor/topthink/framework/src/think/facade/View.php ( 1.70 KB )
  130. /yingpanguazai/ssd/ssd1/www/g.mffb.com.cn/vendor/topthink/framework/src/think/View.php ( 4.39 KB )
  131. /yingpanguazai/ssd/ssd1/www/g.mffb.com.cn/vendor/topthink/framework/src/think/Response.php ( 8.81 KB )
  132. /yingpanguazai/ssd/ssd1/www/g.mffb.com.cn/vendor/topthink/framework/src/think/response/View.php ( 3.29 KB )
  133. /yingpanguazai/ssd/ssd1/www/g.mffb.com.cn/vendor/topthink/framework/src/think/Cookie.php ( 6.06 KB )
  134. /yingpanguazai/ssd/ssd1/www/g.mffb.com.cn/vendor/topthink/think-view/src/Think.php ( 8.38 KB )
  135. /yingpanguazai/ssd/ssd1/www/g.mffb.com.cn/vendor/topthink/framework/src/think/contract/TemplateHandlerInterface.php ( 1.60 KB )
  136. /yingpanguazai/ssd/ssd1/www/g.mffb.com.cn/vendor/topthink/think-template/src/Template.php ( 46.61 KB )
  137. /yingpanguazai/ssd/ssd1/www/g.mffb.com.cn/vendor/topthink/think-template/src/template/driver/File.php ( 2.41 KB )
  138. /yingpanguazai/ssd/ssd1/www/g.mffb.com.cn/vendor/topthink/think-template/src/template/contract/DriverInterface.php ( 0.86 KB )
  139. /yingpanguazai/ssd/ssd1/www/g.mffb.com.cn/runtime/temp/bd49d2895de2e94222a5e70fe25d749e.php ( 11.98 KB )
  140. /yingpanguazai/ssd/ssd1/www/g.mffb.com.cn/vendor/topthink/think-trace/src/Html.php ( 4.42 KB )
  1. CONNECT:[ UseTime:0.000368s ] mysql:host=127.0.0.1;port=3306;dbname=g_mffb;charset=utf8mb4
  2. SHOW FULL COLUMNS FROM `fenlei` [ RunTime:0.000582s ]
  3. SELECT * FROM `fenlei` WHERE `fid` = 0 [ RunTime:0.010026s ]
  4. SELECT * FROM `fenlei` WHERE `fid` = 63 [ RunTime:0.005678s ]
  5. SHOW FULL COLUMNS FROM `set` [ RunTime:0.001457s ]
  6. SELECT * FROM `set` [ RunTime:0.002048s ]
  7. SHOW FULL COLUMNS FROM `article` [ RunTime:0.001582s ]
  8. SELECT * FROM `article` WHERE `id` = 462975 LIMIT 1 [ RunTime:0.004366s ]
  9. UPDATE `article` SET `lasttime` = 1777153433 WHERE `id` = 462975 [ RunTime:0.006562s ]
  10. SELECT * FROM `fenlei` WHERE `id` = 65 LIMIT 1 [ RunTime:0.000709s ]
  11. SELECT * FROM `article` WHERE `id` < 462975 ORDER BY `id` DESC LIMIT 1 [ RunTime:0.001391s ]
  12. SELECT * FROM `article` WHERE `id` > 462975 ORDER BY `id` ASC LIMIT 1 [ RunTime:0.003511s ]
  13. SELECT * FROM `article` WHERE `id` < 462975 ORDER BY `id` DESC LIMIT 10 [ RunTime:0.027724s ]
  14. SELECT * FROM `article` WHERE `id` < 462975 ORDER BY `id` DESC LIMIT 10,10 [ RunTime:0.031329s ]
  15. SELECT * FROM `article` WHERE `id` < 462975 ORDER BY `id` DESC LIMIT 20,10 [ RunTime:0.047089s ]
0.242674s