金华市公安局机关面向社会公开招聘
警务辅助人员公告
根据《浙江省公安机关警务辅助人员条例》《浙江省公安机关警务辅助人员招聘工作实施办法(试行)》等规定,因工作需要,金华市公安局决定面向社会公开招聘警务辅助人员(简称“辅警”)。现将有关事项公告如下:
坚持公开、平等、竞争、择优的原则,面向社会公开招聘。
计划招聘勤务辅警12人。具体岗位、招聘人数、资格条件详见《金华市公安局机关招聘警务辅助人员计划表》。
(一)基本条件
1.具有中华人民共和国国籍,拥护中国共产党领导和社会主义制度,拥护中华人民共和国宪法,遵守法律法规。
2.年满18周岁并且一般在40周岁以下(1984年12月至2007年12月期间出生)。
3.具有金华市户口(以2025年12月的户口所在地为准)。具有专业技术职称或职业技能等级的,可不受户籍限制。
4.具有履行岗位职责所需的身体条件、心理素质和工作能力。
5.具有大学专科以上文化程度。烈士遗属,因公牺牲的军人、人民警察、辅警的遗属,病故军人遗属,退役军人,国家综合性消防救援队伍转退的救援人员,见义勇为人员学历可相应放宽,并可以优先录取。
6.金华市公安机关在职辅警报名的,需经所在公安机关同意。
7.招聘岗位所需要的其他条件。
8.有特殊基本条件要求的详见《金华市公安局机关招聘警务辅助人员计划表》(附件1)。
(二)资格条件
详见《金华市公安局机关招聘警务辅助人员计划表》(附件1)。
(三)下列情形不得报考
1.本人受过刑事处罚或者涉嫌违法犯罪尚未结案的、被依法列为失信联合惩戒对象的、被开除公职、开除军籍或者因违纪违规被开除辞退解聘的。
2.本人或家庭成员参加非法组织、邪教组织或者从事其他危害国家安全活动的。
3.本人家庭成员正在服刑或者正在接受调查的。
4.编造、散布有损国家声誉、反对党的理论和路线方针政策、违反国家法律法规信息的。
5.因吸毒、赌博、卖淫嫖娼、故意伤害、寻衅滋事等行为受过行政处罚的。
6.从事警务辅助工作合同期未满擅自离职的。
7.其他不宜从事辅警工作的人员。
(一)报名(资格审查)
时间、地点:2026年1月5日—1月8日,上午8:30-11:30,下午14:00-17:30;金华市公安局轨道交通治安分局(轨道大厦西辅楼一楼:金华市金东区金义东公路88号,可乘坐轨道交通至轨道大厦站下车步行50米)。
报名人员携带资格审查所需材料前往指定地点报名并配合现场工作人员完成资格审查。报名人员可自行下载报名表(附件2)填写或现场填写报名表,选择相应的岗位进行报名,每人只能选报一个岗位。
报名(资格审查)所需材料:
1.身份证、户口簿(金华市外户口还须携带相关居住证)、学历证书以及报考岗位需要的资质证明和资格证书原件、复印件,2张近期彩色免冠1寸照片。
2.中国高等教育学生信息网在线验证报告(网址:http://www.chsi.com.cn/)。
3.退役士兵需同时提供《退役士兵证》原件及复印件;各类优先招聘及具有专业技术职称或职业技能等级等情况的凭证原件及复印件。
4.金华市公安机关在职辅警报名的,需提供所在公安机关同意报考材料。
(二)笔试
时间、地点:另行通知。
笔试为综合能力测试,考试范围包括时事政治、公共知识、行政职业能力及《刑法》《刑事诉讼法》《治安管理处罚法》《人民警察法》《浙江省公安机关警务辅助人员条例》等法律法规。
报考人员必须同时携带准考证和有效期内的第二代居民身份证,按时参加考试。
(三)体能测评
时间、地点:另行通知。
1.参照《全省公安机关招聘警务辅助人员体能测评项目和标准》(附件3)开展,勤务辅警测评项目包括10米×4往返跑、男子1000米跑(女子800米)、纵跳摸高,各单项成绩均需合格。体能测评不合格的,取消进入下一个环节的资格。
2.体能测评结束后,由市公安局在体能测评合格的人员中,按照笔试成绩从高分到低分以1:5比例确定入围面试人员。
(四)面试
时间、地点:另行通知。
入围面试的人员放弃面试资格的,相关职位不再递补。面试成绩满分为100分,合格分为60分。面试不合格者,不能列入体检对象。
面试结束后,将笔试成绩、面试成绩合成计算总成绩。若总成绩相等,以笔试成绩高的排位在前。总成绩的计算公式为:
总成绩=笔试成绩×40%+面试成绩×60%。按招聘计划根据总成绩从高分到低分确定体检对象。
(五)体检
时间、地点:另行通知。
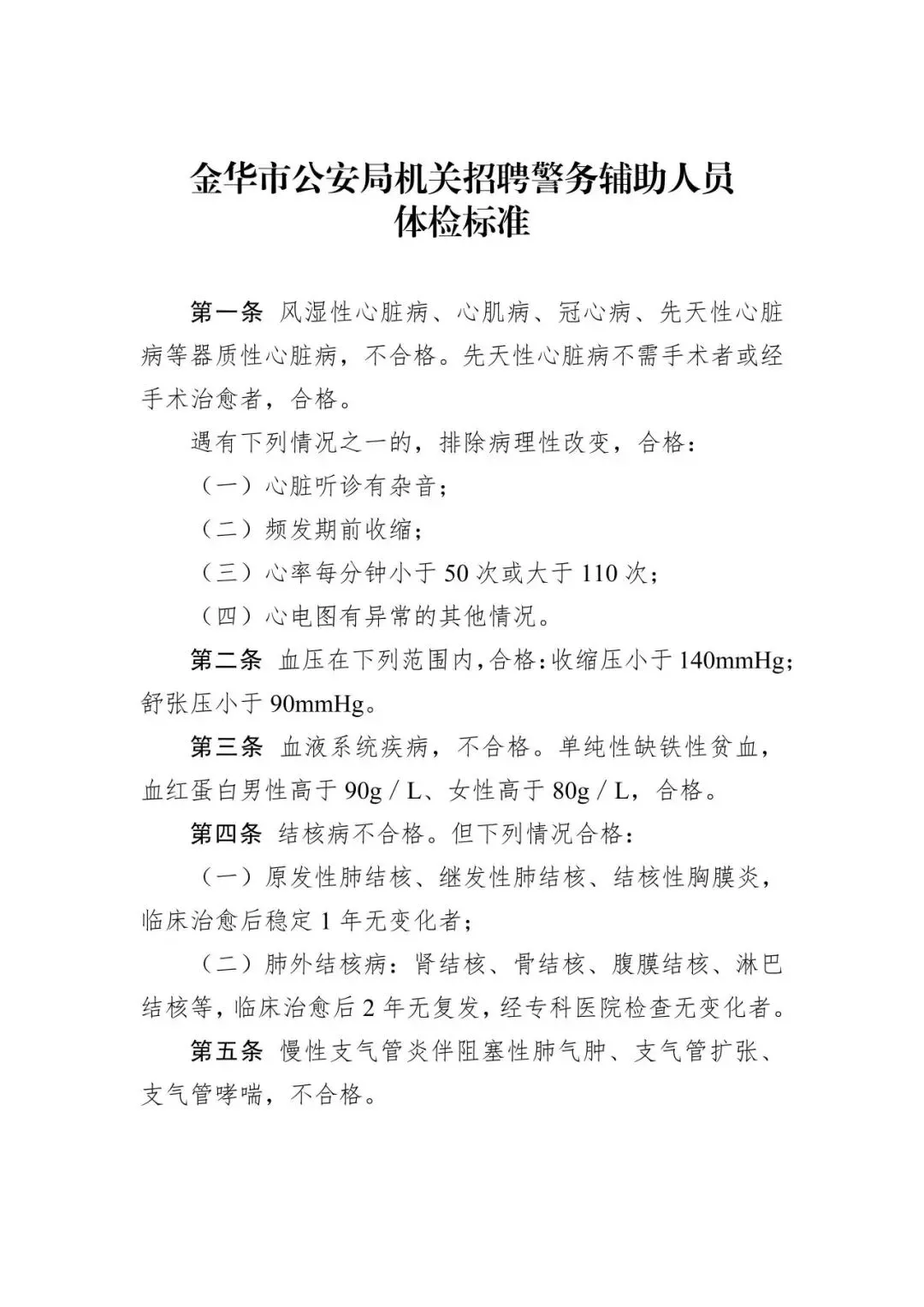
体检项目和标准详见《金华市公安局机关招聘警务辅助人员体检标准》(附件4),体检费用由报考人员承担。
报考人员不按规定的时间、地点参加体检的,视作放弃体检。
(六)政治考核
体检合格人员入围政治考核。考核内容包括政治思想、道德品质、能力素质、学习及工作表现、遵纪守法、廉洁自律等方面,重点考核报考人员是否存在不得报考的情形,以及核实是否符合规定的报考条件。
考核结果仅作为本次招聘的依据。
(七)公示与聘用
政治考核结束后,对拟聘用人员名单予以公示,公示期为5个工作日。公示期满后,对反映有影响聘用并查有实据的,不予聘用。对反映问题一时难以查实的,暂缓聘用,待查清后再决定是否聘用。公示期满后,没有反映问题或反映问题经查不实不影响聘用的,由金华市公安局组织岗前培训。培训合格的签订劳动合同,并实行六个月的实习期(含二个月试用期),试用期不符合要求或实习期满考核不合格的,依法解除劳动合同。
警务辅助人员实行岗位绩效和层级晋升管理的薪酬制度,按规定享受“五险一金”社会保障。工资待遇实行层级化管理,各岗位年收入为8.5万-10万(含单位缴纳“五险一金”等),并实行动态调整。
(一)报考人员在报名资格审查中提交的所有材料应当真实、准确、有效。凡提供虚假信息和材料获取报考资格的,或有意隐瞒本人真实情况的,一经查实,即取消报考资格。
(二)报考人员不按规定时间、地点参加的,均视为自动弃权。
(三)报考人员体检结论不合格,或政治考核结果不合格的,由金华市公安局在相应岗位面试合格人员中按总成绩从高分到低分递补。本次报考人员入围面试成绩合格且服从岗位调剂的,总成绩有效时限保留6个月。
(四)报考人员存在伪造、涂改证件、证明,或以其他不正当手段获取报考资格的,在考试考核过程中作弊等违反招聘纪律情形的,取消聘用资格,并列入“黑名单”;对已签定劳动合同的,一经查实,解除劳动合同,予以退出并列入“黑名单”。
(五)关于报考专业、学历、资格条件及岗位要求等信息的咨询,可直接拨打《金华市公安局机关招聘警务辅助人员计划表》中提供的咨询电话。

制作/张楚
一审/朱乾希
二审/吴波锋
终审/陈巍巍