中国农业大学教授入选国家高层次人才计划、团队在顶级期刊(IF=16.6)发表研究成果,一种植物来源分子,有望改变牧场用药格局
近日,中国农业大学动物医学院徐闯教授团队在国际权威微生物组学期刊《Microbiome》上发表了一项重要研究成果,题为《Integrated metagenomic and metabolomic analyses reveal tenacissoside G as a potential non-antimicrobial treatment for bovine endometritis》。该研究通过宏基因组学与代谢组学的深度整合,系统解析了奶牛子宫内膜炎发生过程中子宫微生态的结构变化,并首次鉴定出具有显著抗炎活性的关键代谢物——通关藤苷G,为开发安全、高效的非抗生素类治疗策略提供了坚实的科学依据。
奶牛子宫内膜炎是牧场生产中一种高发且危害严重的繁殖系统疾病,不仅显著降低奶牛的受胎率和产奶性能,还对整体健康构成威胁。目前临床上主要依赖前列腺素F2α和抗菌药物进行治疗,但抗生素的过度或不合理使用往往带来多重负面效应:一方面延长弃奶期,直接影响牧场经济效益;另一方面则加剧耐药菌的产生,进而引发食品安全隐患。因此,探索不依赖传统抗生素的新型干预手段已成为当前奶牛健康管理和兽医学领域亟待突破的关键问题。
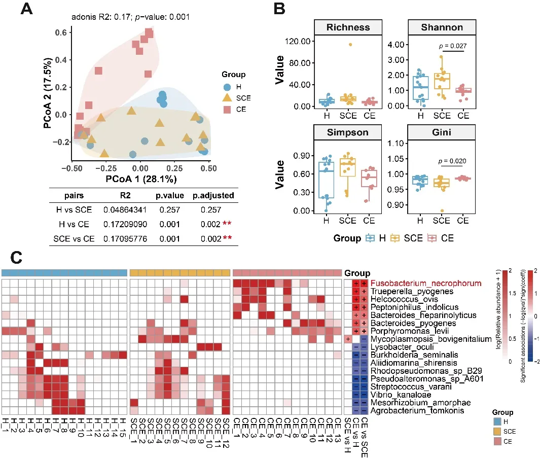
研究团队通过对健康奶牛、亚临床型及临床型子宫内膜炎患牛的子宫内容物进行宏基因组测序,发现健康组与亚临床组的菌群结构较为相似,而两者均与临床型病例存在显著差异。特别值得注意的是,坏死梭杆菌(Fusobacterium necrophorum)的相对丰度在临床型子宫内膜炎中显著升高,提示其可能在疾病进展中扮演关键角色。此外,研究还识别出若干此前未被充分关注的潜在致病菌,包括绵羊螺旋球菌(Helcococcus ovis)、肝素降解拟杆菌(Bacteroides heparinolyticus)以及产吲哚胨菌(Peptoniphilus indolicus),这些菌种的富集与子宫内膜炎的发生密切相关,拓展了对该病微生物病因的认识。
在代谢层面,代谢组学分析进一步揭示,临床型子宫内膜炎奶牛的子宫内容物呈现出高度活跃的代谢状态,尤其是与炎症反应密切相关的甘油磷脂类和吲哚类代谢物显著富集。相比之下,健康奶牛子宫中富集的一种天然化合物——通关藤苷G,则与疾病状态呈显著负相关。为验证其功能,研究团队开展了体外抑菌实验及小鼠子宫内膜炎模型试验,结果证实通关藤苷G不仅具备抑制病原菌生长的能力,还能有效减轻炎症反应并保护子宫组织,展现出作为非抗生素治疗剂的巨大潜力。
这项研究以多组学技术为支撑,从致病菌鉴定、微生态特征描绘到功能代谢物干预验证,构建了一个系统性的研究框架,不仅深化了对奶牛子宫内膜炎发病机制中微生态-代谢互作关系的理解,也为未来靶向调控子宫微环境、开发基于功能代谢物的精准干预策略奠定了重要基础。论文由中国农业大学作为第一完成单位,动物医学院博士研究生曹棋棋与博士后邓昭举为共同第一作者,徐闯教授担任通讯作者。
